导航
网站首页
校区总览
校区概况
组织架构
院系导航
职能部门
校 历
校区动态
信息公告
校区新闻
校区政务
办事指南
规章制度
下载专区
信息平台
教工班车
学生班车
校区生活
宿舍条件
食堂环境
学生浴池
图书馆
体育场馆
医疗保健
安全保障
校园网络
校区风采
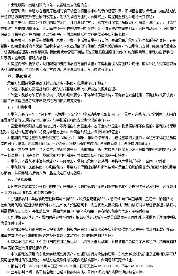
东北大学房产公开招租公告(20170901)
时间:2017-09-01
浏览:
55